
当前,我国城镇化率已达67%,城市发展进入以存量提质为主的新阶段。2025年5月,中办、国办印发《关于持续推进城市更新行动的意见》,作为中央层面首个全面系统的城市更新政策文件,为各地实践提供了根本遵循;同年7月中央城市工作会议进一步强调“高质量开展城市更新”,城市更新上升为国家战略,政策红利加速释放。作为推动城市高质量发展的关键路径,城市更新项目具有投资规模大、回报周期长的显著特征。单纯依赖政府财政投入已难以满足可持续发展的需要。因此,加快构建“政府引导、市场运作、社会参与”的多元投融资格局,成为破解资金瓶颈的关键举措。本文简要梳理主要的资金筹措方式。
一、财政资金渠道
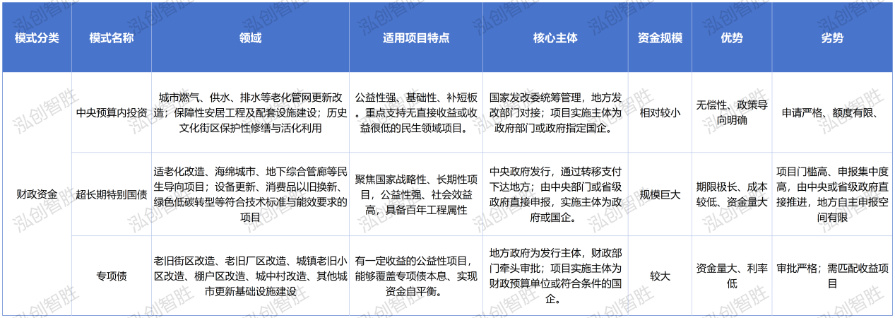
当前城市更新以政府引导为主,财政资金主要包括中央预算内投资、超长期特别国债及专项债。
(一)中央预算内投资
国家发展改革委在中央预算内投资中专设城市更新专项,支持城市更新公益性基础设施和公共服务设施建设。核心支持三大方向:一是城市燃气、供水、排水等老化管网更新改造;二是保障性安居工程及配套设施建设;三是历史文化街区保护性修缮与活化利用。2025年,国家发展改革委下达了800亿元中央预算内投资,专门用于城市更新。
适用特点:公益性强、基础性、补短板。重点支持无直接收益或收益很低的民生领域项目。
优点:
1.无偿性:属于财政补助,无需偿还,降低项目成本。
2.政策导向明确:资金投向与国家重大战略和民生短板紧密挂钩,能有效引导地方落实城市更新重点任务。
缺点:
1.申请严格:需纳入国家重大建设项目库,审批流程长,竞争激烈。
2.额度有限:无法满足项目全部资金需求。
案例参考:浙江省萧山区广德小区综合改造提升工程
1.项目概况:总投资13424万元,获中央预算内投资3720万元,改造涉及53幢住宅、1637户住户,惠及居民3983人;
2.建设内容:涵盖小区道路及停车位改造、配套管线更新、建筑立面整治,同时增设智慧社区系统、改建养老活动中心等;
3. 项目效益:中央资金与地方配套撬动比例达1:2.5,改造后新增绿地35732㎡、车位896个,更新雨污管网18960米,成功打造“一老一小”服务场景,获评全国和谐社区建设示范社区、省级引领型未来社区等80余项荣誉。
(二)超长期特别国债
超长期特别国债是支持城市更新的重要资金来源,重点用于“两重”建设,并优先向人口规模大、密度高的重点城市和中心城区倾斜。超长期特别国债在城市更新领域的支持范围包括:适老化改造、海绵城市、地下综合管廊等民生导向项目;设备更新、消费品以旧换新、绿色低碳转型等符合技术标准与能效要求的项目。以2025年第三批1200亿元城市更新额度为例,其中80%的资金集中投向地下管网建设。
适用特点:聚焦国家战略性、长期性项目,公益性强、社会效益高,具备百年工程属性。
优点:
1.期限极长:完美匹配大型基础设施和城市更新的长周期,缓解短期偿债压力。
2.成本较低:主权信用背书,利率通常低于市场水平。
3.资金量大:能保障重大战略项目长期资金需求。
缺点:
1.门槛严格:需纳入国家重大项目库、手续齐全、民生效益突出。
2.申报集中度高,由中央或省级政府直接推进,地方自主申报空间有限。
案例参考:银川市兴庆区地下管网系统性改造项目
1.项目概况:聚焦老城区管网老化、内涝隐患等民生痛点,分批次争取超长期特别国债资金支持,其中2024年争取1.06亿元改造11.03公里老旧管网,2025年再获3.45亿元推进29条街巷29.07公里管网改造,累计改造地下管网达40.1公里,总投资超5亿元。
2.建设内容:重点实施雨水管道改造、老旧合流排水管道拆除更新、检查井升级等核心工程,同步解决路面颠簸、地下隐患等关联问题,惠民巷、前进路等重点路段改造已顺利完工并历经降雨考验;
3.项目效益:彻底根治了老旧小区污水排放异味、雨天内涝等顽疾,同时显著提升了城市基础设施条件和抗风险能力,为区域产业发展奠定了坚实基础。
(三)专项债
专项债是城市更新的主力资金来源。城市更新专项债券支持的方向广泛,涵盖老旧街区改造、老旧厂区改造、城镇老旧小区改造、棚户区改造、城中村改造、其他城市更新基础设施建设等多个领域。专项债可作为项目资本金,比例上限从25%提升至30%,同时实行“负面清单”管理,严禁投向楼堂馆所、形象工程、一般房地产开发等领域。
适用特点:该种模式适用对象为项目具有一定盈利能力,能够覆盖专项债本息、实现资金自平衡。
优点:
1.融资成本低:利率低于商业贷款,依托政府信用风险低。
2.可募集大额资金,满足项目大规模建设需求,期限与项目运营期匹配,减轻短期偿债压力。
缺点:
1.审批严格,需审核项目合规性、收益预测合理性等。
2.适用范围受限,需匹配收益项目,纯公益性、无收益项目无法申报;
案例参考:池州市主城区老旧小区改造及周边配套基础设施建设工程
该项目总投资46406.23万元,申请专项债12000.00万元。
建设内容:主要对池州市主城区23个老旧小区(含单栋住宅)现状市政 基础设施、公共服务设施及小区整体面貌进行整治,涉及住户7275户, 住房401栋,建筑面积75.79万平方米。拟提升改造小区道路、机动车停车场、非机动车停车场、给水工程、 雨污管网、强弱电设施、燃气管道、消防设施、路灯(庭院灯)、小区 智慧化(视频监控、车行道闸、人行门禁系统)等,拆除违建物、小区 内部环境整治,并改造小区周边道路、停车场、文化健身活动广场、养 老、卫生公共服务设施等。
项目收入主要来源于项目老旧小区配套养老、卫生服务用房出租收入、便民服务设施出租收入、停车场及充电桩服务收入、广告位出租收入等。
表1 财政资金渠道对比

二、金融工具
金融工具主要有城市更新基金和不动产投资信托基金(REITs)。
(一)城市更新基金
城市更新基金投资模式是通过设立专项基金,吸引社会资本参与城市更新项目,基金可以是政府引导基金、产业基金、社会资本基金等,适用于城市更新中需要长期投资的项目,如产业园建设、城市基础设施改造等。
适用特点:适用于政府重点推进、资金需求量大、收益回报较为明确的项目。
优点:筹资更灵活,成本低,能够整合各方优势资源加快项目推进。
缺点:投资回报收益水平、期限等与城市更新基金的匹配性不强,成本较高,部分基金退出机制不明确。
案例参考:上海城市更新基金
2021年6月,上海城市更新基金正式成立,总规模约800亿元,为当时全国落地规模最大的城市更新基金,定向用于投资旧区改造和城市更新项目。基金由上海地产集团与保利发展、万科集团、招商蛇口、中交集团、国寿投资、中国太保、中保投资等机构共同参与。
(二)不动产投资信托基金(REITs)
通过向投资者发行收益的凭证,募集资金投资于不动产,并向投资者分配投资收益的一种投资基金。在城市更新领域,通常将持有稳定现金流的物业资产,如改造后的写字楼、商场、租赁住房等打包注入REITs发行。
适用特点:适用于具有稳定盈利能力的项目。
优点:快速回笼资金、分散投资风险、拓宽融资渠道。
缺点:门槛高,要求基础资产具有稳定的现金流、清晰的产权等条件;REITs的价格和收益受金融市场波动影响较大。
案例参考:金隅智造工场REITs
2025年2月,全国首单城市更新产业园类型的基础设施REITs——金隅智造工场REIT正式发行上市,募集资金约11.36亿元。底层资产为原天坛家具厂改造的人工智能产业园,出租率98%,实现工业遗存向高端产业空间的价值跃升。
三、社会资本参与模式
社会资本参与方式主要包括开发商主导模式、PPP模式、地方政府+房地产企业+产权所有者模式、以及属地企业或居民自主更新模式。
(一)开发商主导模式
开发商主导模式是指政府通过出让城市更新形成的出让用地,由开发商按规划要求负责项目的拆迁、安置、建设、经营管理。在城市更新过程中政府不具体参与,只履行规划审批职责,开发商自主实施。
适用特点:商业改造价值较高,规划清晰,开发运营属性强项目。
优点:开发效率高,能较快推进项目建设及运营;市场化资源配置:开发商根据市场需求自主决策开发,可精准定位产品、贴近实际需求,提升项目品质与运营效率,促进城市空间优化利用。
缺点:开发商利益至上,可能疏于公共设施或空间建设,缺乏整体统筹;在房地产融资受限的情况下,可持续融资面临巨大的挑战。
案例参考:深圳宝吉厂城市更新项目
2010年1月,佳兆业以8.4亿价格完成收购宝吉厂房等资产,并向政府申请将用地性质改变为商住用地,并于2011年1月获得龙岗区人民政府批准。整个项目集70年产权纯居住的住宅和沿街商业、保障房、商务公寓、大型商业MALL、五星级酒店和超甲级写字楼于一体,项目资金由佳兆业自主融资。
(二)PPP模式(政府和企业合作)
由社会资本单独或与政府代表方共同成立项目公司,政府授权项目公司进行城市更新项目的投资、建设和运营,项目公司在特许经营期满后将项目无偿移交给政府方。该模式下,企业作为社会资本方,负责项目所需资金的筹集;政府会授予企业一定期限的经营权,企业通过运营这些项目获取收益,以收回投资并实现盈利。
适用特点:边界清晰、经营需求明确、回报机制成熟的项目,如老旧小区改造、街区更新等类型项目。
优点:政府与社会资本利益共享、风险共担,有助于缓解财政压力,提高项目运营效率。
缺点:受政策与市场影响较大,适用范围和方式有限。
案例参考:重庆市九龙坡区城市有机更新老旧小区改造项目
2020年9月,重庆市九龙坡区城市有机更新老旧小区改造项目采用PPP模式进行,社会资本方为北京愿景华城复兴建设公司、核工业金华建设集团、九源国际建筑公司,政府出资方为渝隆集团,双方共同出资建设SPV项目公司,总投资3.718亿元,采用ROT模式运作,合作期限11年。
(三)地方政府+房地产企业+产权所有者模式
由地方政府负责公共配套设施投入,房地产企业负责项目改造与运营,产权所有者协调配合分享收益。通过三方合作,既能够有效加快项目进度,也能提升项目运营收益。
适用特点:盈利能力较好,公共属性及配套要求较强,项目产权较为复杂的项目。
优点:整合多方资源,有效解决产权问题,提升项目综合效益。
缺点:涉及主体多,协调难度高,往往受村集体等影响较大。
案例参考:深圳市福田区水围村综合整治项目
水围村创新采用“政府主导、国企实施、村股份公司参与”的三方合作模式,对水围新村进行环境与房屋升级。其中,政府负责公共配套改造;水围村股份公司将29栋楼二层以上物业使用权移交深业集团,由其负责改造和运营并向水围村股份公司定期支付租金,二层及以下保留为村集体使用,打造水围1368文化街区。福田区住建局负责监理,并在完工后整体租赁作为公共租赁住房,定向提供给企业人才。
(四)属地企业或居民自主更新模式
对于有城市更新需求的企业或居民,可以申请自主进行更新改造并分享更新收益。该种模式下,一般由企业或居民使用自有资金或者集体筹资。
适用特点:项目自身经营价值高,主体自主诉求高。
优点:更新方式灵活,居民参与度高;需求贴合实际。
缺点:协调难度大;资金规模小。
案例参考:杭州浙工新村小区
杭州浙工新村小区建于上世纪80年代,由于小区设施老化、环境恶化等问题,居民改造的愿望强烈。更新过程中,居民总出资额约5亿元,出资比例超80%,其余部分由旧改、加梯、未来社区创建等政策性补贴予以解决。业主要承担的费用分为两部分,一是原有住房的面积部分将按照每平方米1350元出资,不满53平方米的房源将按照53平方米计算,二是每户最多可以扩面20平方米,扩面部分将按市场评估价出资,大约为每平方米34520元。
四、总结
各地应结合实际,灵活组合运用不同渠道,构建“政府引导、市场运作、社会参与”的可持续投融资格局,推动城市高质量发展。
表2 城市更新的资金筹措方法对比

关注官方微信公众号,
了解更多资讯