第144问
4月12日国务院召开了加快政府债券发行使用情况国务院政策例行吹风会,财政部副部长许宏才强调2022年合理扩大专项债券使用范围,明确指出专项债券支持推动补短板、强弱项项目建设。
什么是补短板、强弱项?哪些领域项目是补短板、强弱项项目呢?本文将从来源、理解思路、支持领域等方向进行介绍,以期待读者对这个问题有更好的理解。
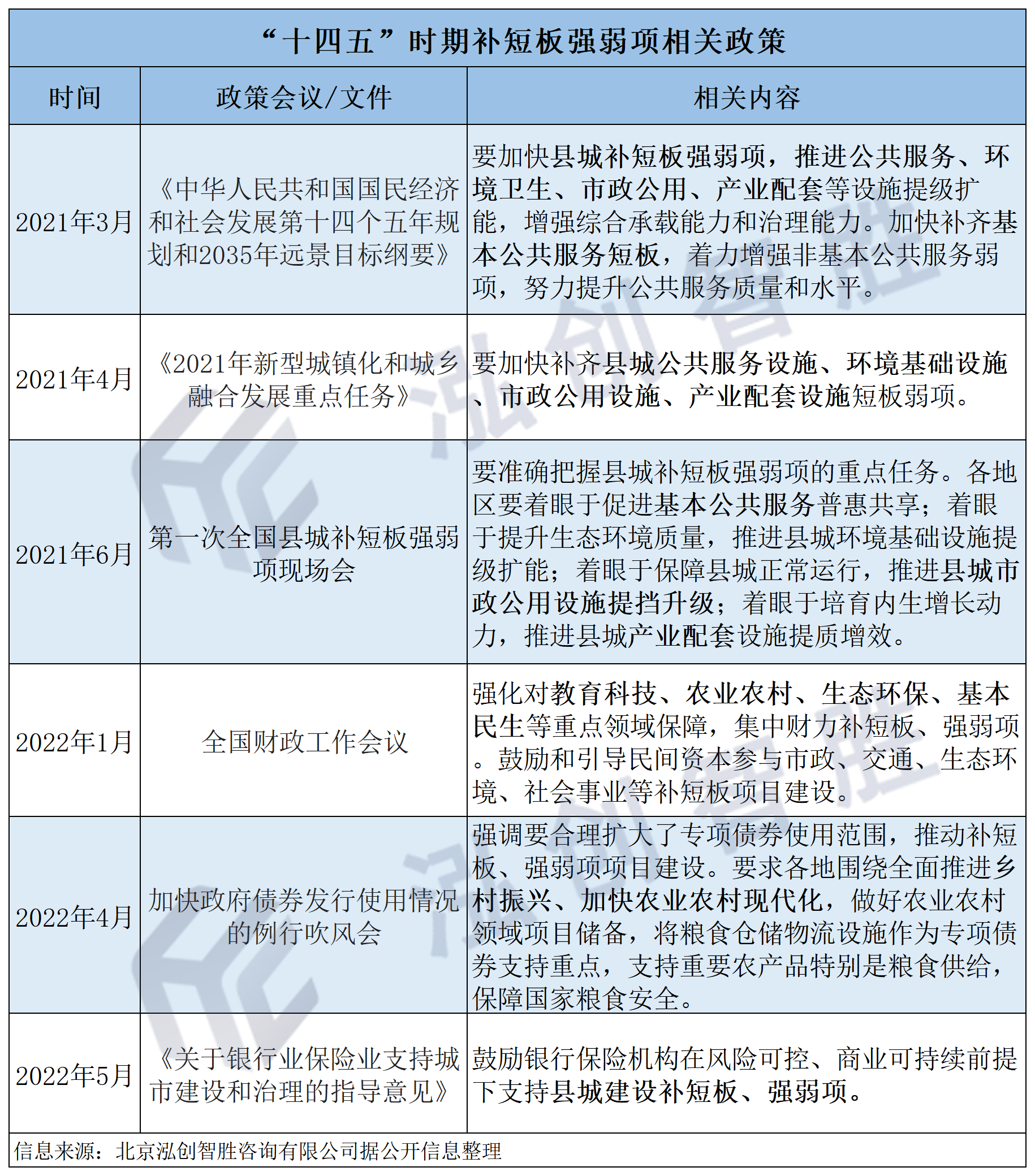
补短板之策来源于"木桶理论"。“木桶原理”认为,木桶盛水的多少,并不取决于最高的那块板,而恰恰取决于最短的那块。关于这个问题,很多专家学者给出了详细的理解思路,本文引用中央党校李志勇教授的观点来帮助理解这个问题。李志勇教授认为:补短板,就是推动全面协调发展,解决发展不平衡问题。事物作为一个系统而存在,各要素之间发展具有不平衡性,于是就有了短板和长板。强弱项,就是推动创新发展,解决发展不充分问题。弱项,不同于短板,短板是就事物内部要素而言的,是整体内部的各个组成部分或者领域之间,发展最滞后、最不足的方面。2019年4月总书记在中央财经委员会第四次会议上的讲话给出了梳理方向,总书记指出补短板强弱项:从领域看,主要是生态环境、公共服务、基础设施等方面短板明显。故2022年4月财政部副部长许宏才指出的推动补短板、强弱项项目建设,可以明显的看出,主要是从领域来进行部署。我们梳理了十四五时期一些补短板的政策,可以发现补短板、强弱项涉及方方面面。主要涉及了公共服务、环境卫生、市政公用、产业配套、基础设施、教育科技、农业农村、生态环保、基本民生、乡村振兴等。
专项债券支持补短板、强弱项项目,涉及到补短板强弱项的符合专项债券条件的,专项债券都可以给予支持。这个答案其实在2022年4月财政部副部长就明确了这个问题,副部长在指出合理扩大了专项债券使用范围,推动补短板、强弱项项目建设的同时,特意强调要求各地围绕全面推进乡村振兴、加快农业农村现代化,做好农业农村领域项目储备,将粮食仓储物流设施作为专项债券支持重点,支持重要农产品特别是粮食供给,保障国家粮食安全。所以,专项债券债券支持补短板、强弱项项目建设,全面推进乡村振兴、加快农业农村现代化是重点支持方向,尤其是粮食仓储物流设施项目将是重中之重。哪些全面推进乡村振兴、加快农业农村现代化的项目可以申报专项债券?农业农村部办公厅印发《关于做好2021年农业农村领域地方政府专项债券发行使用工作的通知》给出了答案,将高标准农田、现代种业提升、农产品仓储保鲜冷链物流、现代农业园区、农村人居环境整治、乡镇污水处理、智慧农业和数字乡村等重大项目纳入债券发行重点支持范围。优先支持事关农业稳产保供、种业创新提升、农民生产生活急需、农村基础设施升级等关键领域中符合条件的项目。补短板、强弱项,是中国特色社会主义新时代的实践特点,是推动我国经济社会发展的一把钥匙,正确理解专项债补短板强弱项的要
求,有助于在当前经济下行压力加大的情况下,推动经济复苏,发挥稳定经济、推动经济发展的重要作用。